1. На какой высоте должна сидеть ворона, чтобы кусочек сыра, выпавший из клюва, летел к лисе 1 с? Ответ выразить в метрах. Ускорение свободного падения 10 м/с2.

Ответ: 5
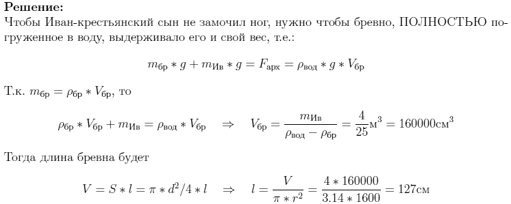
2. Какой минимальной длины сосновое бревно диаметром 40 см понадобится Ивану - крестьянскому сыну, массой 80 кг, чтобы переправиться на другой берег реки, не замочив ног и удерживая равновесие? Ответ выразить в см (округлить до целых). Плотность сосны 500 кг/м3, плотность воды 1000 кг/м3, π=3,14.

Ответ: 127
3. Баба Яга купила в магазине новую ступу, которая летит со скоростью на 20% большей, чем старая. Но при этом реклама обещает, что она будет экономить 20% времени. Раньше Баба Яга летела до Лысой горы 5 часов, а теперь она вылетела на сэкономленное по рекламе время позже. На сколько минут она опоздает на шабаш?

Ответ: 10
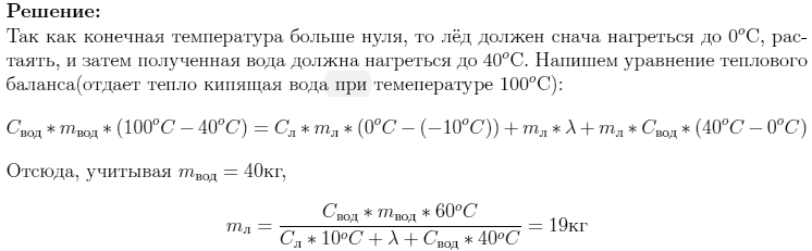
4. Приготовила Баба Яга 80-литровый, наполовину заполненный котел с кипящей водой, чтобы сварить Василису. Какой массы лед при температуре -10 °С надо в него бросить, чтобы вместо смерти Василисе удалось искупаться в приятной воде температурой 40 °С? Считать, что вода из котла не выливается. Ответ выразить в кг (округлить до целых). Удельная теплоемкость воды 4200 Дж/кг·°С, удельная теплота плавления льда 340 кДж/кг, удельная теплоемкость льда 2100 Дж/кг·°С, плотность воды 1000 кг/м3.

Ответ: 19
5. Стала зажигать Кикимора огни болотные, привлекая на помощь свои знания по физике, а не силу колдовскую. У нее были резисторы, одинаковые лампочки и одинаковые батарейки. Она решила зажечь 4 лампочки. Лампочки все время присоединялись последовательно к цепочке из резисторов. Первый раз она соединила параллельно 2 резистора сопротивлениями по 1 Ом, второй раз последовательно 2 резистора по 2 Ом, третий раз последовательно 2 резистора сопротивлениями по 1 Ом, четвертый раз параллельно 2 резистора сопротивлениями по 2 Ом. Расположите лампочки по номерам схем от самой яркой к самой тусклой.

Ответ: 1432