1. Драко Малфой, находясь на метле, с высоты 110 м бросает напоминалку Долгопупса горизонтально. Гарри Поттер взлетает с земли и ловит напоминалку через 4 секунды после броска. На какой высоте Гарри поймал напоминалку? Результат выразить в метрах. Ускорение свободного падения g=10 м/с2.


Ответ: 30
2. Какую среднюю мощность развивает волшебный двигатель «Нимбус-2000», если Гарри Поттер массой 45 кг поднимается на высоту 680 м за одну минуту? Ответ выразить в киловаттах. КПД метлы 85%. Гарри взлетает вертикально. Ускорение свободного падения g=10 м/с2.


Ответ: 6
3. Какой силой тяги должна обладать метла, чтобы поднять с земли вертикально вверх Гарри Поттера массой 45 кг и Добби массой 15 кг, с ускорением 5 м/с2? Ответ выразить в ньютонах. Ускорение свободного падения g=10 м/с2.

Ответ: 900
4. Обнаружив, что температура воздуха в одной из комнат подземелья составила 10°С, Филч включил отопление. Через 5 минут в комнате установилась температура воздуха, равная 24°С. Расход воды через батарею составил 0,05 л/с. На сколько градусов остыла вода в батарее, если объем комнаты 150 м3? Плотность воздуха 1,29 кг/м3, плотность воды 1000 кг/м3, удельная теплоемкость воздуха 1000 Дж/(кг•°С), удельная теплоемкость воды 4200 Дж/(кг•°С).

Ответ: 43
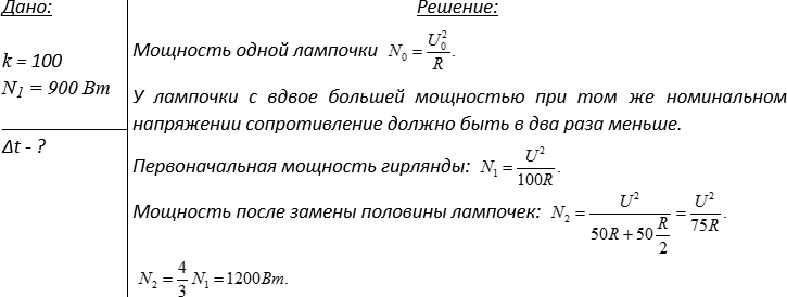
5. У Хагрида есть елочная гирлянда на 100 одинаковых лампочек с общей потребляемой мощностью 900 Вт. При включении ее в сеть все лампы горят нормальным накалом. Хагрид решил увеличить мощность гирлянды и каждую вторую лампочку заменил на лампочку с вдвое большей мощностью (при таком же номинальном напряжении). Какова теперь мощность гирлянды, если она включена в сеть с тем же общим напряжением? Ответ выразить в ваттах.


Ответ: 1200